投诉较为集中!荆州通报10家

2026-04-20 17:36   荆州市市场监督管理局  

日前

荆州市市场监督管理局发布

2026年一季度被诉主体集中度情况

公示

图片

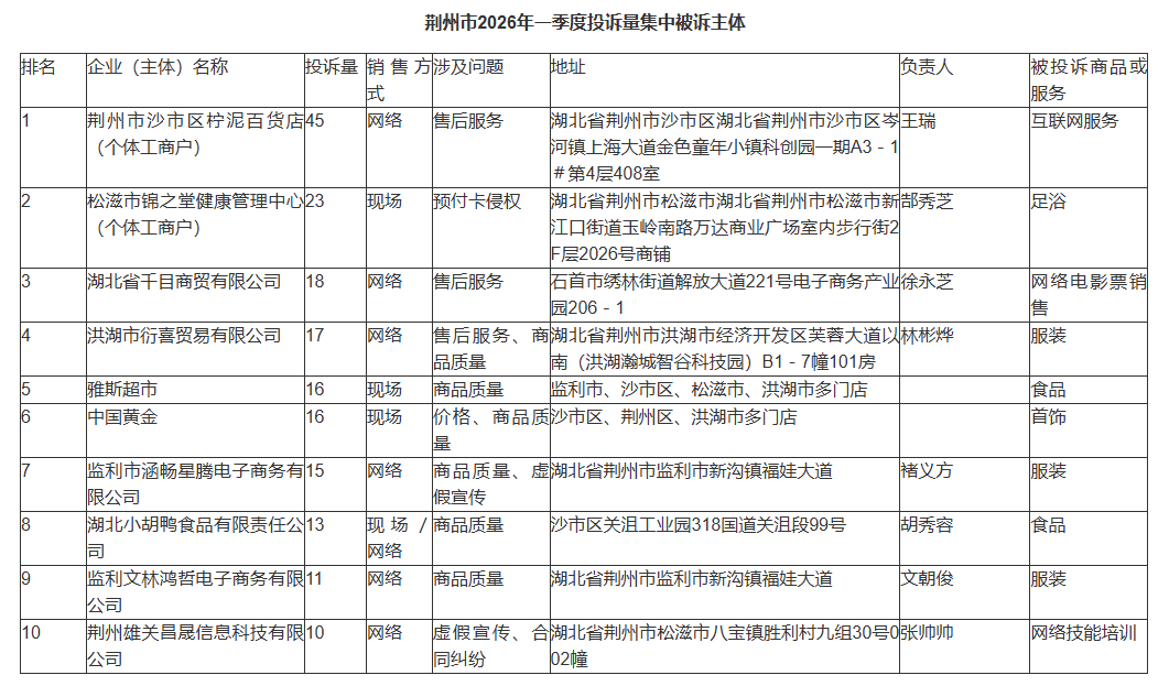
被投诉主体如下
↓↓↓
(点击图看查看大图)

图片

下载云上荆州app,阅读体验更佳
取消 下载
0 条评论
来说两句吧。。。
最热评论
最新评论
来说两句吧...
已有0人参与,点击查看更多精彩评论
加载中。。。。
表情
https://img.cjyun.org.cn/a/10085/202601/5777702a8d8a26d2cee93510566a9541.png